Timeline

  • 3 Months

Platform

  • Figma

Role

  • UX Design

  • UX Research

The Problem

Camping apps are not beginner friendly.

Camping apps are often not beginner-friendly or accessible, with complex interfaces, weak navigation, and inadequate guidance on where to start. This confusing experience often turns away beginner or even seasoned campers who need a systematic way to order their needs.

The Solution

A straightforward way to purchase your specific camping needs.



User Research: Pain Points

Aspects that hurt the user experience.

Through user interviews, existing user problems, and respectable online sources, I was able to list some common pain points users go through on most camping supply apps. I found that most people have had similar problems in the past, that being lots of app are typically overwhelming and lack community driven features.

User Research: Competitive Analysis

Competition had little community driven features.

I analyzed four of the most popular direct and indirect camping apps that have similar goals in mind. I found that most app’s unique value propositions were mainly memberships. While that is nice on paper, it isn’t very community orientated, which I believe is a missed opportunity.

User Research: User Personas

User Personas

User Research: Journey Map

User Journey Map for Michael Jones.

  • The app bar has your basic functions such as a cart button, profile button, and navigation hamburger.

  • A photo carousel that shows a variety of pictures taken by the community.


Wireframes

The beginning of my design.

The first step in my design process began by ideating deigns based off of the research I have conducted.

My paper design process included:

  1. Story boarding

  2. Crazy 8s

  3. Paper Wire framing

Wireframes

Thought processes and goals.

My thought process throughout the first set of designs was to make something that is intuitive, but different than other camping apps. One that featured actual images or photos taken by other campers to bring about a sense of community.

Wireframes

First digital wireframe designs.

With figma, I created my wireframes based off the paper versions I had done earlier.

  • Accessibility FAB floating on the bottom left for quick accessible options.

  • Similar items and used items buttons to direct users to more affordable/ similar items.

  • Continue Shopping feature to allow quick returns to the homepage product line.


Low-Fidelity Prototypes

An introduction to my low-fidelity prototype.

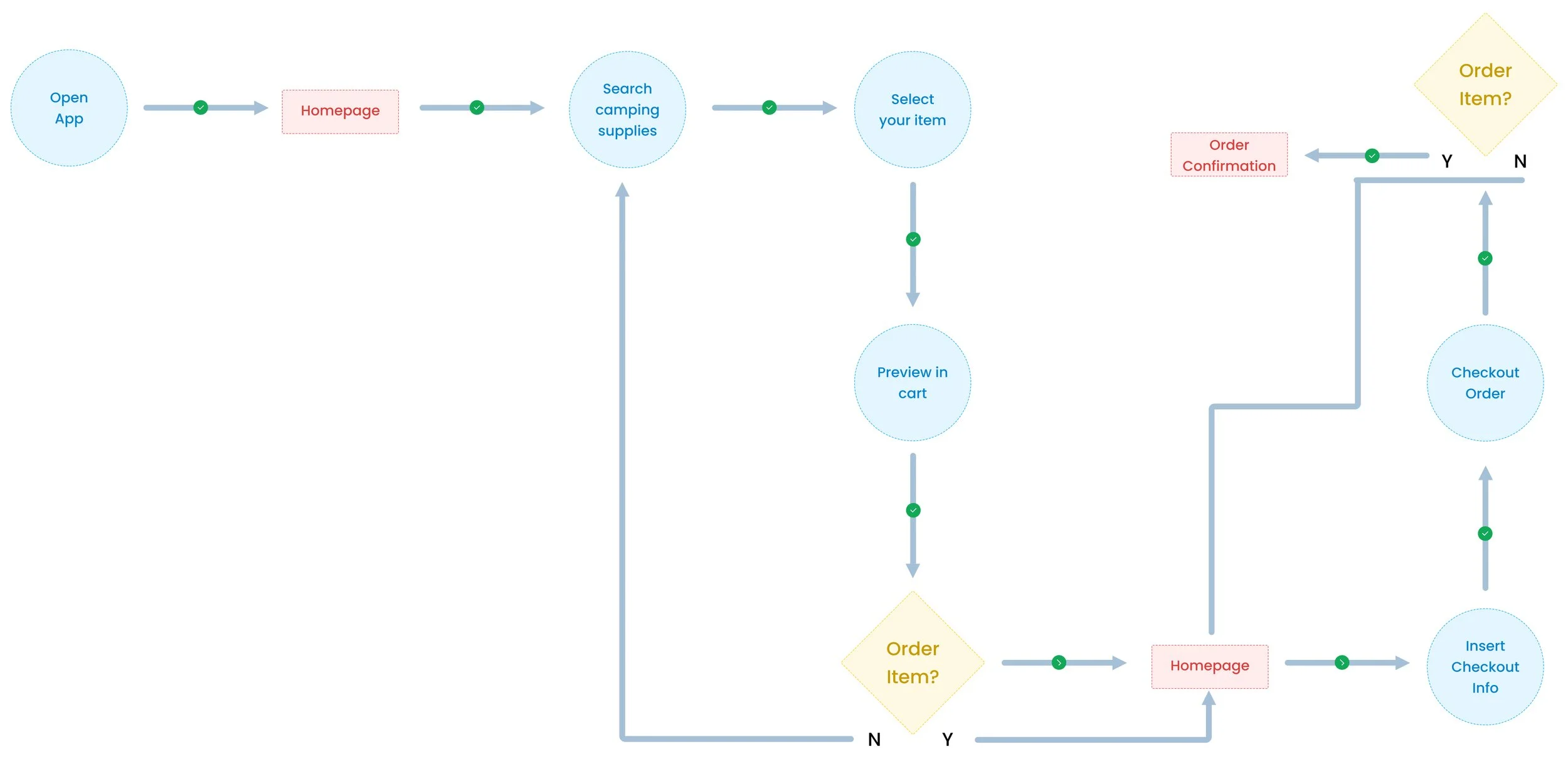
The first completed user flow. From checking out a product to viewing the navigation menu, this iteration would be the skeleton for the up and coming main product.

Link To Prototype

Low-Fidelity Prototypes

First round usability study findings for the low-fidelity prototype.

The main methodology used to gain insights from participants was an unmoderated usability study. I found my participants through friends, family, UX Design discord communities, and the Google UX Coursera community.

Cart Problems

Multiple people stated that the cart features on the app were inaccessible throughout the user flow.

Main Insights

Checkout

Does not want to automatically be taken to checkout screen after adding to cart. An on the go add to bag feature so you can continue shopping.

Lack of Features

Participants thought the lack of features throughout the app was underwhelming and minimal.


Mockups

3 major developments made in my design.

After receiving feedback from my friends, family, and community based platforms on my prototype, I iterated my design to match what I had envisioned. Here are the 3 major developments I had made over 5 weeks of recycling through different colors, features, and UI’s.


High-Fidelity Prototypes

The final product

High-Fidelity Prototypes

Design System

Link To Prototype

Conclusion + Key Takeaways

What I gained from this experience.

This was my first-ever completed UX Design Project! I cannot believe it is already over and I am so grateful of all of the wonderful things I have learned on the way. Though I have learned a lot throughout this process, I cannot wait to explore more of the UX world!

Impact:

“My first impressions were shocked how good everything was, everything was easy access too no clutter or misleading things popped up it was a wonderful experience.” - Participant

“The check out process with straightforward and simple, I did not feel lost or misled, I feel satisfied when purchasing an item, because of the simplicity of the purchase process.” - Participant


What I learned:

One of the main key takeaways I had gained from this project was how to efficiently implement user feedback into my designs. It was something I had never done before and was definitely a challenging experience for me. However, it was immensely helpful for me to gain an outside perspective on how I can improve my project.

What I would do differently next time.

  1. Stop becoming stuck on designs. Throughout the design phase for my project, I found myself changing and choosing many different aesthetics or colors. I would become TOO inspired and become trapped in a loop of trying new things. Next time, I want to efficiently choose colors and designs I believe would match the companies theme in a respectable time frame.

  2. Ask for more feedback from peers, friends, or families. I think if I had not asked for early feedback on my prototypes, I would be stuck within the realm of my own ideas. I had never made an e-commerce like app before so gaining that outside perspective through many different backgrounds helped. However, next time I would ask for more insights earlier knowing how valuable they are.

  3. Design with accessibility more carefully. Next time, I need to make sure the colors and the hierarchy of texts are equally the same throughout the app. I felt as though (especially the colors) some of the design aspects I chose can be a little hard to read and understand. With my next project, understanding the users needs through WCAG guidelines will be one of my top priories.


Lets Connect!

I enjoy working with others on UX design and research ideas. I'd be delighted to discuss opportunities, offer insights, or simply share ideas with you, whether you're a recruiter, designer, or fellow student.

Email: tylerjohansenux34@gmail.com

LinkedIn: www.linkedin.com/in/tyler-johansen-95a915366

Thank you for Reading!